各相关单位:
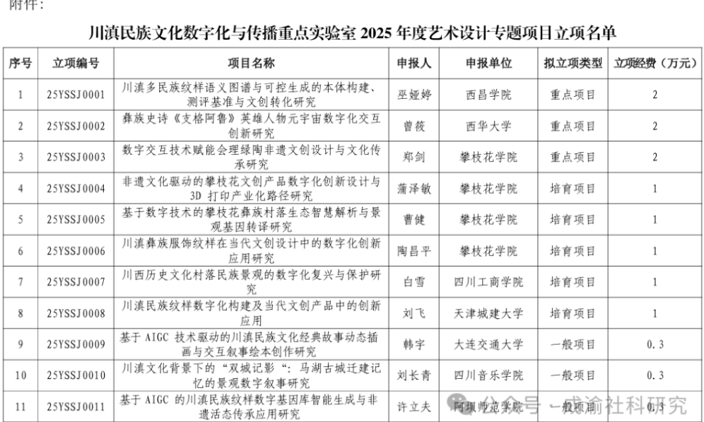
根据学校相关工作安排,科研处与川滇民族文化数字化与传播重点实验室2025年度艺术设计专题项目立项开放课题申报工作。经组织申报、专家评审、立项公示、校长办公会审定,现对“川滇多民族纹样语义图谱与可控生成的本体构建、测评基准与文创转化研究”等开放课题18项予以立项,其中重点项目3项,20000元/项;培育项目5项,10000元/项;一般项目10项,3000元/项;重点项目研究期限为1-2年,一般项目研究期限为1年,项目开始时间自2025年10月30日起算。项目经费一次性全额拨付到项目承担单位(立项名单见附件)。
请各项目承担单位加强经费管理。项目负责人应按照相关管理规定和要求,扎实开展研究工作,确保项目按时验收并取得高质量的研究成果。未按时完成研究和验收工作的项目将被追回立项经费。
附件:关于川滇民族文化数字化与传播重点实验室2025年度艺术设计专题项目立项开放课题的通知
科研处(社科处)
2025年10月30日

